环保在线监测终端选型配置方案

技术要求


产品选型配置

配置方案:按技术要求,选择XL683EAM50无线环境监测终端,按技术参数配置气体、温、湿度探头。

气体探头,温、湿度探头,可以选择固定在箱体上,或是通过电缆联接。

显示屏尺寸可选。

 


环境监测终端配置

配置说明:输入一、输入二,用于接入气体探头,温、湿度探头。

根据技术要求,配置所需要检测的气体,SO2H2SCL2HCL,温湿度等探头。

最多可配置9个探头,可扩展监测更多气体,粉尘、光照、噪音、大气压,等等环境参数。

256M内存,内置TF存储卡槽,根据需要,扩展有存储容量。

 


传感器技术参数

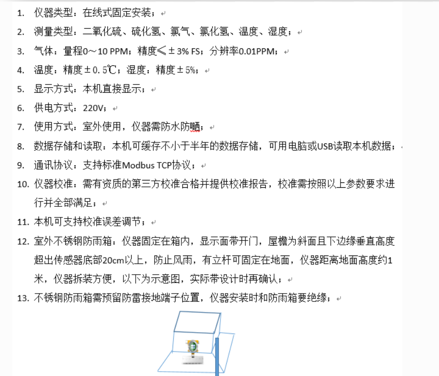
按技术要求,气体传感器,二氧化硫,硫化氢,氯气,氯化氢等技术参数,都达到:量程:0-10ppm,精度:≤±3%F.S.,分辨率:0.01ppm

温湿度传感器技术参数:温度,量程:-40120℃,精度:±0.3℃;湿度,量程:0-100%RH精度:±3%RH


其它技术说明

显示屏:5吋,触摸。

箱体尺寸:200 X 250 X 105mm),防护等级:IP65

工作电压:AC220V,或DC6-24V

客户需求的传感器,一般情况通博TBET科技都能按技术要求供货;客户下订单时需注明量程、精度、分辨率、原理、环境等等技术参数要求。

对于特殊应用,要求偏、很专业的传感器,客户可以自己订购,提前给出产品的技术参数、使用说明,就能接入XL68环境监测终端,读取数据、远传。

AI(模拟信号输入):可接入温度,4-20mA0-20mA0-5V等标准信号,支持大部分传感器接入。

DI(开关信号输入):可用于接入传感器,或是开关变位信号。

DO输出继电器信号,可用于报警,或控制输出。

户外防水箱示意图

户外箱体配置:建议选择1套玻璃钢百叶箱,安装XL68环境监测终端及传感器探头。建议选择尺寸足够的标准产品。

内部尺寸建议:> 350×450×600mm)即可。

支撑架高度根据现现情况,及便于人员经巡查确定。

 


常用传感器参数、供参考

 

通博TBET
  • 网站地图